淋巴瘤是一组起源于淋巴造血系统的异质性恶性肿瘤,其本质是淋巴细胞在分化、发育或免疫应答过程中发生恶性转化。近年来,随着分子生物学技术的发展,尤其是高通量测序技术的广泛应用,淋巴瘤的诊疗模式已从传统的形态学与免疫表型分析,逐步进入以分子分型为指导的精准医学时代。
最新的国际共识分类(ICC)与第五版WHO造血淋巴组织肿瘤分类(WHO-HAEM5)均将遗传学异常作为淋巴瘤诊断分型的重要依据或参考。遗传学信息的纳入显著增强了淋巴瘤分型与亚型的鉴别能力,从而为后续风险分层与个体化治疗策略的制定奠定了关键的分子基础。
基因检测在淋巴瘤诊疗中的作用
在淋巴瘤的临床管理全过程中,基因检测已成为不可或缺的重要工具,其价值贯穿于诊断、预后评估及治疗决策的各个环节。
1. 精准诊断与分型:
多种淋巴瘤具有特征性基因标志,可作为客观诊断依据。例如,约90%以上的淋巴浆细胞淋巴瘤/Waldenström巨球蛋白血症(LPL/WM)病例存在MYD88 L265P突变,该分子事件已成为支持LPL/WM诊断的关键指标之一。通过识别此类疾病特异性基因改变,有助于在形态学和免疫表型不典型的情况下实现精确分型,减少诊断偏差。
2. 评估预后风险:
特定基因变异是重要的独立预后因素。例如在慢性淋巴细胞白血病/小淋巴细胞淋巴瘤(CLL/SLL)中,TP53突变是目前公认的最强不良预后指标,与化疗耐药及总生存期缩短显著相关。通过对关键基因进行检测,可实现更为精确的风险分层,从而指导制定风险适配的临床管理策略。
3. 指导治疗决策:
分子分型正日益成为治疗策略制定的基础。在弥漫性大B细胞淋巴瘤中,基于细胞起源的分子分型及更精细的遗传学亚型,与不同治疗方案(包括化疗、靶向治疗及免疫治疗)的疗效差异密切相关。通过明确患者的分子特征,有助于筛选可能从特定靶向药物(如BTK抑制剂、EZH2抑制剂等)中获益的人群,从而优化治疗选择,提高治疗效率并降低不必要的治疗毒性。
成熟B细胞淋巴瘤的分子特征与临床意义
成熟B细胞淋巴瘤涵盖一系列疾病实体,其诊断、分型及临床管理日益依赖特征性的分子遗传学改变。根据ICC与WHO-HAEM5分类,许多亚型已明确与特定的基因异常相关联。这些分子标志不仅协助鉴别诊断,也是评估预后、预测治疗反应及识别潜在治疗靶点的关键依据。为系统呈现这些信息,以下将对主要成熟B细胞淋巴瘤类型的特征性分子异常及其临床相关性进行总结。

CLL/SLL:慢性淋巴细胞白血病/小淋巴细胞淋巴瘤;LPL/WM:淋巴浆细胞淋巴瘤/Waldenström 巨球蛋白血症;MZL:边缘区淋巴瘤;FL:滤泡性淋巴瘤;MCL:套细胞淋巴瘤;HCL:毛细胞白血病;DLBCL:弥漫性大 B 细胞淋巴瘤;HGBL:高级别B细胞淋巴瘤;BL:伯基特淋巴瘤;cHL:经典霍奇金淋巴瘤。
成熟T细胞与NK细胞淋巴瘤的分子特征与临床意义
成熟T细胞与NK细胞淋巴瘤虽相对少见,但其分子遗传学图谱的解析近年来也取得显著进展,为这类疾病的精确诊断与治疗提供了关键依据。与B细胞淋巴瘤不同,T/NK细胞肿瘤的分子异常主要集中于T细胞受体信号转导、JAK/STAT通路、表观遗传调控及细胞毒性功能相关基因,这些特点不仅有助于鉴别诊断和预后评估,同时也蕴含潜在的治疗靶点,常见亚型的特征性分子异常及其临床相关性总结如下表所示。

AITL:血管免疫母细胞性T细胞淋巴瘤;TFH:滤泡辅助T细胞;ALCL:间变性大细胞淋巴瘤;PTCL-NOS:外周 T 细胞淋巴瘤,非特指型;CTCL:皮肤T细胞淋巴瘤;ENKT, nasal type:鼻型NK/T细胞淋巴瘤;HTCL:肝脾 T 细胞淋巴瘤;EATL:肠病相关T细胞淋巴瘤;MEITL:单形性肠道 T 细胞淋巴瘤;BIA-ALCL:乳房假体相关性间变性大细胞淋巴瘤;T-LGLL:T细胞大颗粒淋巴细胞白血病;T-PLL:T细胞幼淋巴细胞白血病;SPTCL:皮下脂膜炎样 T细胞淋巴瘤。
技术展望与未来方向
淋巴瘤基因检测领域未来具有广阔的发展前景。循环肿瘤DNA(ctDNA)检测技术已展现出重要潜力,可用于疗效监测、微小残留病评估及耐药机制探索,尤其在侵袭性淋巴瘤中具有较高应用价值,未来有望成为传统影像学评估的有效补充。
标准化与自动化亦是重要发展方向,推动从样本处理到生物信息学分析的全流程标准化,有助于提升检测准确性与可比性,降低人为误差。而如LymphGen等分子分型辅助工具的开发,则能进一步提升诊断效率与准确性,为临床提供更便捷的支持。这些进展将共同推动淋巴瘤基因检测向更精准、高效的方向发展,为患者带来更多的临床获益。
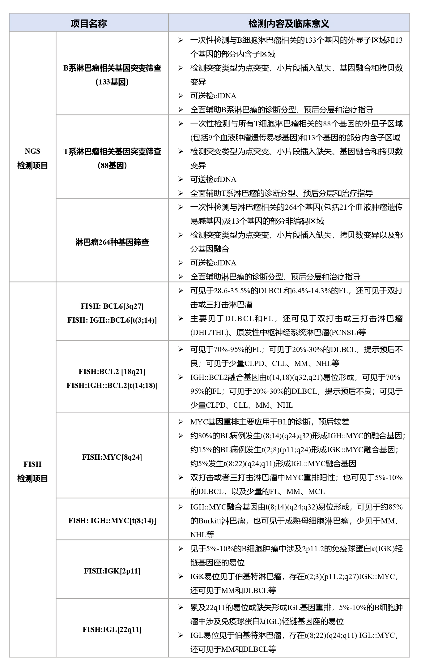
见康华美已开发多项淋巴瘤检测项目

参考文献:
1. Sánchez-Beato, M., Méndez, M., Guirado, M. et al. A genetic profiling guideline to support diagnosis and clinical management of lymphomas. Clin Transl Oncol 26, 1043–1062 (2024).
2. Fend, F., van den Brand, M., Groenen, P.J. et al. Diagnostic and prognostic molecular pathology of lymphoid malignancies. Virchows Arch 484, 195–214 (2024).
3. de Leval L, Alizadeh AA, Bergsagel PL, et al. Genomic profiling for clinical decision making in lymphoid neoplasms. Blood. 2022 Nov 24;140(21):2193-2227.