关于见康华美
见康华美介绍
见康华美文化
实验室介绍
资质荣誉
科研成果
新闻中心
公司新闻
视频新闻
学术活动
学术分享
检测项目
送检须知
项目查询
人力资源
员工风采
员工发展
福利待遇
招聘平台
联系我们
联系方式
业务范围
服务中心
科普知识
下载中心
检测咨询
送检须知
血液特检
出凝血
实体瘤
病理诊断
临检中心
基因测序
出凝血
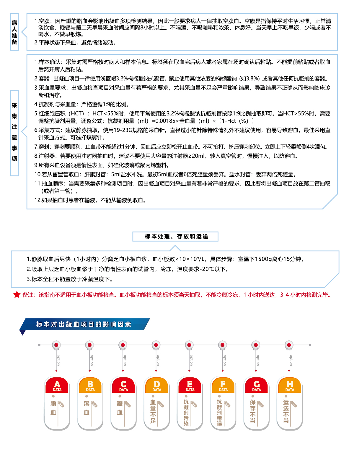
出凝血标本采集及处理要求
APTT延长
PT延长
APTT/PT均延长
血栓形成
狼疮抗凝物
血小板功能
弥散性血管内凝血
单项检测
出凝血采集要求
见康华美
企业介绍
实验室介绍
资质荣誉
科研成果
360全景
人力资源
员工风采
员工发展
福利待遇
招聘平台
服务项目
送检须知
血液特检
出凝血
实体瘤
病理诊断
临检中心
基因测序
服务中心
科普知识
下载中心
报告查询
检测咨询
客服咨询电话
022-5918-6488
022-5918-6499
© 2022 天津见康华美医学诊断技术有限公司. 保留所有权利 使用条款 隐私政策
津ICP备17002353号-1
网络策划:
第一印象