2022年第5版《WHO造血与淋巴组织肿瘤分类》更新解读-急性髓系白血病
急性髓系白血病更新内容
新分类扩展性强,当明确的遗传异常确定为致病原因时不强调原始细胞计数
对急性髓系白血病(AML)的分类重新进行规划,最重要的是将具有明确遗传学异常的AML与由分化定义的AML区分开来。“由分化定义的AML”取代了之前的“AML NOS”,以消除后者在命名上所带来的困惑,该亚型以细胞分化作为分型依据。此外,新分类中“大部分具有明确遗传异常的AML”的诊断已无需20%原始细胞的界值要求(但AML伴BCR::ABL1融合基因和AML伴CEBPA基因突变除外) 。取消原始细胞的界值,要求将形态学和分子遗传学结果相关联,以确保特定的遗传学异常是驱动疾病病理改变的因素,这种方法比降低骨髓原始细胞界值更为适宜。新分类的第三个特色是引入了“伴有其他明确遗传改变的白血病”,作为新的和/或不常见的AML亚型的临时归类,这些亚型将来再版时可能(或许不能)成为明确的疾病类型。
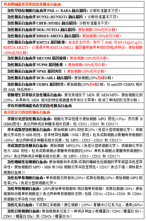
表7. 急性髓系白血病分类。
.png)
*由分化定义的急性髓系白血病(AML)共同的诊断标准包括:
- 骨髓和/或血液中原始细胞≥20%(急性红系白血病除外)。
- 不符合具有明确遗传学异常AML的诊断标准。
- 不符合混合表型急性白血病的诊断标准(与伴微分化AML相关)。
- 不符合细胞毒药物治疗后髓系肿瘤的诊断标准。
- 无骨髓增殖性肿瘤的病史。
具有明确遗传异常的急性髓系白血病
该版本分类中AML伴PML::RARA、AML伴RUNX1::RUNX1T1和AML伴CBF::MYH11的诊断标准大部分延续了上一版。目前医生已认识到高灵敏度的可测量残留疾病 (MRD) 及分子遗传学改变在临床中的重要性,已成为当前临床实践中影响患者管理和治疗决策的重要因素。换言之,患者的预后因素不仅包括KIT突变,还包括了 “更多的细胞遗传学特征”和“诱导后的MRD状态”。
AML伴DEK::NUP214 和AML伴RBM15::MRTFA(旧称RBM15::MKL1)的诊断标准基本保持不变(但在新版本中原始细胞<20%也可诊断)。
AML伴BCR :: ABL1和AML伴CEBPA突变 是仅有的同时需要具有明确遗传学异常和至少 20% 的原始细胞才能诊断的疾病类型。前者需要原始细胞的临界值以避免与 CML混淆。而将AML伴BCR::ABL1与CML急变期区分开来仍具有挑战性,仍需要更多的证据来更好地定义这种AML类型。而AML伴CEBPA 突变的原始细胞临界值标准之所以暂不改变,是因为没有足够的数据支持。
另外三种具有特征基因重排的 AML 类型,包括KMT2A、MECOM 和 NUP98,原始细胞<20%也可诊断。因为研究表明,这些患者无论原始细胞高于或低于20%,均具有相似的临床特征。重要的是要注意涉及这三个基因的重排,特别是 NUP98,在常规核型分析中容易被漏检。伴KMT2A重排的 AML取代了“AML伴t(9;11)(p22;q23); KMT2A-MLLT3”,现已发现80 多个 KMT2A 融合伴侣基因,其中 MLLT3、AFDN、ELL和MLLT10最为常见。虽非必需,但融合伴侣基因的确定可以提供预后信息并可用于疾病监测。成年患者常表现为高原始细胞计数,通常为单核细胞分化。伴 KMT2A::MLLT3 和 KMT2A::MLLT10 的儿童AML患者的骨髓涂片中则表现为原始巨核细胞分化和/或低原始细胞计数。
AML伴NPM1突变,无论原始细胞比例多少都可以诊断。先前分类为伴NPM1突变的MDS 或 MDS/MPN患者,大多在短时间内进展为 AML。获得 NPM1 突变的 CH 患者也与之类似。
AML伴CEBPA突变包括了双等位基因突变 (biCEBPA) 以及位于碱性亮氨酸拉链区的单突变 (smbZIP-CEBPA) 两种突变类型。与smbZIP-CEBPA相关的AML预后良好,已在儿童、70岁以下的成人队列中得到证实。
AML伴RUNX1突变的患者与其他具有明确遗传学异常的患者具有较多的重叠,因缺乏足够的特异性所以不再定义为独立的AML亚型。
骨髓增生异常相关急性髓系白血病 (AML-MR):可为原发或来自MDS、MDS/MPN的转化,原始髓系细胞比例≥20%,并具有与 MDS 相关的特定细胞遗传学和分子异常。主要变化包括:(1)取消了单纯的形态学诊断;(2) 更新了细胞遗传学诊断标准;(3) 引入了一组特定的基因突变,这些突变基于8个基因——SRSF2、SF3B1、U2AF1、ZRSR2、ASXL1、EZH2、BCOR、STAG2,> 95%的基因突变特异性存在于由MDS或MDS/MPN进展的AML患者中。诊断 AML-MR 需要存在以下一种或多种细胞遗传学或分子异常和/或MDS或MDS/MPN病史。
表8. 定义AML-MR的细胞遗传学和分子异常
具有其他明确遗传改变的AML是一个新的疾病类型,包括了新发现的遗传学改变(通常是罕见的改变),这些亚型需要更多的证据来确定它们能否在未来版本中成为独特的类型。目前,该类型包括伴有罕见融合基因的AML。
由分化定义的 AML
该类AML包括了那些没有明确遗传学异常的患者,具体分型见前面的表格。需要按分化来分类的AML患者数量将随着新的遗传学异常的发现而逐步减少。尽管如此,该分类仍具有实用性,对于预后和治疗也有着重要意义。急性红系白血病 (AEL)(之前称为纯红细胞白血病)是一种独特的 AML 类型,其特征是红系的肿瘤性增殖,成熟停滞和双等位基因TP53改变。诊断标准是红系占骨髓细胞的≥80%,其中≥30%为原红细胞。也存在有核红占骨髓细胞<80%的AEL 病例,他们与其他 AEL 具有相同的临床病理学特征。因此需强调双等位基因 TP53 突变在这种侵袭性 AML 类型中的核心作用。
几种分子驱动因素可导致急性巨核细胞白血病 (AMKL),临床上发生于三组人群中:患有唐氏综合征的儿童、无唐氏综合征的儿童和成人。需要免疫表型和巨核细胞分化标志物的检测来诊断 AMKL 并检测新近提出的“RAM免疫表型”,它与CBFA2T3 :: GLIS2相关,这是一种伴有其他明确遗传改变的 AML 亚型。
髓系肉瘤
髓系肉瘤是AML或转化的MDS、MDS/MPN或MPN在组织中的独特表现。原发髓系肉瘤病例应进行全面检查,包括细胞遗传学和分子检查,以便合理的分类和治疗。在约 70% 的患者中,髓系肉瘤和骨髓病变的分子改变一致,这表明髓系肉瘤可能来源于共同的造血干细胞或前体细胞。在骨髓形态正常的一部分患者中检测到相关基因突变,提示骨髓中也存在低水平的克隆性髓系疾病或CH。
AML更新要点:
* AML分为两大家族:具有明确遗传学异常的AML和由分化定义的AML。AML, NOS不再使用。
* 大多数具有明确遗传异常的AML可在原始细胞<20%时进行诊断。
* 骨髓增生异常相关急性髓系白血病 (AML-MR) 替换了原来的“AML伴骨髓增生异常相关改变(AML-MRC) ”,并更新了其诊断标准。鉴于更广泛的统一生物学特征,由MDS和MDS/MPN转化的AML继续归入AML-MR。
* 伴罕见融合基因的AML被并入伴其他明确遗传改变的AML亚型中。
* 由于缺乏足够的特异性,伴有体细胞RUNX1突变的AML不再定为一种独特的疾病类型。